Guía para ebooks #infografia #infographic #ebooks
Rate this post
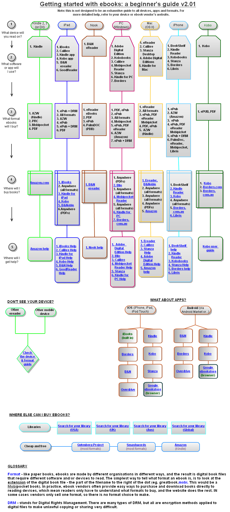
Hola:
Una infografía con una guía para ebooks.
Un saludo
Comparte:
- Compartir en X (Se abre en una ventana nueva) X
- Comparte en Facebook (Se abre en una ventana nueva) Facebook
- Haz clic en Pinterest (Se abre en una ventana nueva) Pinterest
- Compartir en LinkedIn (Se abre en una ventana nueva) LinkedIn
- Compartir en Tumblr (Se abre en una ventana nueva) Tumblr
- Compartir en WhatsApp (Se abre en una ventana nueva) WhatsApp
- Compartir en Telegram (Se abre en una ventana nueva) Telegram
- Compartir en Mastodon (Se abre en una ventana nueva) Mastodon
- Compartir en Reddit (Se abre en una ventana nueva) Reddit
- Compartir en Menéame (Se abre en una ventana nueva) Menéame
- Imprimir (Se abre en una ventana nueva) Imprimir
- Enviar un enlace a un amigo por correo electrónico (Se abre en una ventana nueva) Correo electrónico
Relacionado
Etiquetado con ebooks, Infografía, internet, tic
